国资国企“十五五”规划关键词:新质生产力
发表时间:2024-04-15
字号:
A
A
A

“新质生产力”概念为2023年9月总书记考察黑龙江时首次提出,随后多次出现在重要会议或报告当中,成为中国经济热门词汇。2023年底召开的中央经济工作会议首次将“发展新质生产力”纳入次年经济工作计划,而中央政治局今年首次集体学习时亦强调,新质生产力已经在实践中形成并展示出对高质量发展的强劲推动力、支撑力。
2024年《政府工作报告》将“大力推进现代化产业体系建设,加快发展新质生产力”列于全年政府工作任务之首。总书记3月5日江苏代表团审议时强调,发展新质生产力要因地制宜、分类指导,根据本地的资源禀赋、产业基础、科研条件等,有选择地推动新产业、新模式、新动能发展。新的发展阶段要求我国构筑竞争新优势、打造经济发展新引擎,“新质生产力”在重要场合密集出现,其战略高度不言而喻。
国资委主任张玉卓在2024年两会期间提出,中央企业发展新质生产力主要从“源”、“升”、“态”三个方面入手,也就是“源”就是技术要有来源,“升”就是要推动产业升级,“态”就是一定要发展新质生产力的生态。在“十五五”期间国资国将新质生产力融入到规划中,围绕新质生产力展开未来产业的生态布局将是重点方向。

-
首先要明确国企改革政策要求,进一步理清国企改革对提高核心竞争力和增加核心功能的具体要求; -
其次是对标一流企业研究,从战略管理、组织管理、运营管理、科技管理、风险管理、人力资源管理、信息化管理等方面,对一流标杆企业核心竞争力进行分析; -
最后是企业自身竞争能力分析,结合企业自身拥有的资源和能力,对企业自身拥有的资源、产品、运营、资本、组织、人才等进行分析,综合识别自身拥有的核心竞争力。
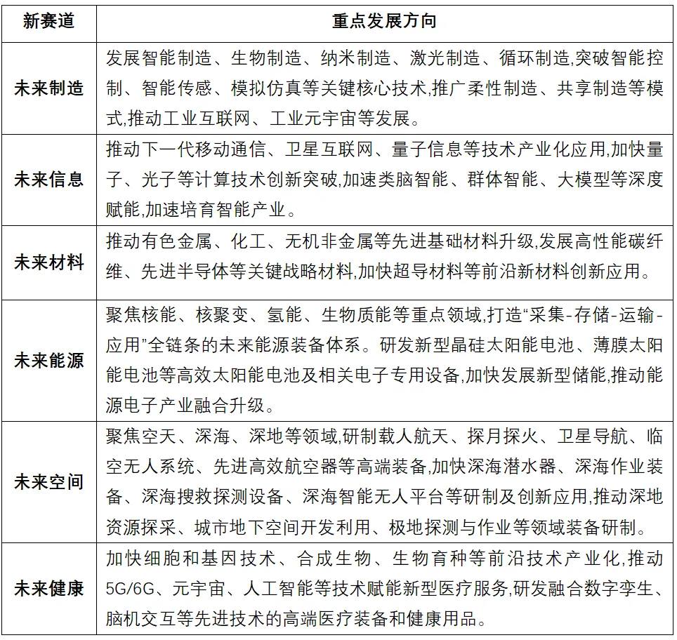
03.明确未来产业
培育期间的商业生态构建
上一篇文章:中国新经济图谱:新质生产力提出的四大背景和经济目标
下一篇文章:为什么小企业管理提升难?


