8868体育-全网最权威热门体育赛事直播免费在线平台

English
简体中文 English
To provide you with one-stop management consulting services
专家观点
新《公司法》即将实施,还不清楚的需要“补课”了!
发表时间:2024-04-22 作者: 字号: A A A

01.新版《公司法》变动简述
新《公司法》的实施将对我国的市场环境、企业运营、投资者权益保护等方面产生深远影响。首先,新《公司法》对公司登记制度、认缴登记制度、法律责任等进行了调整,旨在构建更加有利于激发市场持久活力的制度体系。这些调整有助于优化营商环境,促进资本市场健康发展。
新《公司法》的亮点包括完善公司资本制度、强化“关键少数”责任、优化公司登记等。这些变化意味着对于已成立的公司和未来的公司都将产生影响,尤其是对于注册资本的要求,规定注册资本须在五年内实缴,这一要求在三审稿中首次出现,成为修订过程中争议最大、影响最广的内容之一。
此外,新《公司法》还删除了2018年《公司法》中的16个条文,新增和修改了228个条文,其中实质性修改112个。这表明立法机关在公司法的修订过程中坚持问题导向,总结实践经验和理论成果,为便利公司投融资、优化治理机制提供更为丰富的制度选择。
同时,对于特定公司,主管机关经评估研判后,有权主动要求其调整出资期限,最长可达自2024年7月1日起八年。
新《公司法》的实施将对我国的企业运营、市场环境、投资者权益保护等方面产生积极影响,通过优化公司资本制度、强化责任制度、改善公司登记流程等措施,进一步激发市场活力,促进经济高质量发展。


02.新版《公司法》调整方向

新《公司法》内容调整概览

如上图所示,新《公司法》法规调整方向主要体现在如下十个方面:
第一、激发市场持久活力
新修订的《中华人民共和国公司法》通过加强公司登记公示力,提升了市场交易信息的透明度和可信赖度,有效激发了市场的持久活力。
第二、公司资本制度完善
完善公司资本制度--新修订的《中华人民共和国公司法》通过规定有限责任公司的股东出资期限不得超过五年,进一步完善了公司资本制度,为新老企业提供了明确的法律指导和要求;
注册资本“实打实”--新《公司法》的实施标志了公司资本制度的重大完善,强调了注册资本“实打实”,旨在加强市场诚信,优化营商环境。
第三、法律责任强化
强化“关键少数”责任--新修订的《中华人民共和国公司法》通过明确强化“关键少数”责任,包括控股股东、实际控制人和董事等,旨在提升公司治理效率与透明度;
加强股东权利保护--新公司法通过进一步完善注册资本认缴登记制度、强化对控股股东和实际控制人的规范,加强了股东权利保护,确保了中小股东在公司治理中的地位得到提升。
第四、公司登记优化
对企业的影响--新公司法通过优化公司登记程序,明确了设立、变更及注销登记的事项和流程,对企业而言,不仅提高了合规性和效率,还增加了透明度;
信息公示制度--新公司法在公司登记优化方面强调了信息公示制度的重要性,要求企业在进行注册时详细披露所有必要信息,以提高透明度和公众信任。
第五、股东权益保护
提升中小股东地位--三审稿通过强化中小股东权利保护和对控股股东及实际控制人规范,明确提升了中小股东在公司治理中的地位;
强化职工权益保护--新《公司法》通过明确公司应保护职工权益,将股东权益保护与职工权益保护并重,旨在促进企业公平发展。
第六、资本市场健康发展
新修订的《公司法》通过系统修改和完善,加强了产权保护和资本市场基础性制度的健全,有效促进了资本市场的健康发展。
第七、深化国有企业改革
新修订的《公司法》通过系统性的修改和完善,深化了国有企业改革,旨在加强产权保护、优化营商环境,并促进资本市场健康发展。
第八、优化营商环境
新修订的《公司法》通过系统修改,旨在优化营商环境,包括加强产权保护和促进资本市场健康发展等措施,有助于降低制度转换成本,提升市场监管效能。
第九、特定公司影响
新公司法对特定公司的出资期限进行了调整,要求股东在公司设立起五年内完成实缴出资。
第十、外资公司关注点
新公司法的全面修订对外资公司在华经营带来了重大变革,特别是需要关注和应对的问题包括:如何在2024年12月31日前调整其组织形式、机构及活动准则;以及对合资公司的特殊要求,如重新制定审批权限和议事规则,以及公司解散和清算的相关流程!

03.新《公司法》

对国家出资公司的影响
新《公司法》对国家出资企业的影响主要体现在以下几个方面:
第一、党组织领导地位的强化:新《公司法》强调了党对国有企业的领导作用,明确了国家出资公司中中国共产党的组织按照中国共产党章程的规定发挥领导作用,研究讨论公司重大经营管理事项,支持公司的组织机构依法行使职权。这意味着国有企业在进行公司治理和决策时,党组织的领导作用将得到进一步加强。
第二、“三会一层”职权配置的调整:新《公司法》对国有企业的“三会一层”(即股东大会、董事会、监事会和经理层)的职权配置进行了调整,旨在增强董事会的独立性与权威性,通过落实董事会职权、外部董事过半数等措施,提高国有企业的治理效率和透明度。
第三、双层股权结构的引入:新《公司法》创设了“国家出资公司”的概念,适应了国企深化改革的需要,有利于中国特色现代企业制度的不断完善。这可能意味着国有企业将采用更加灵活的股权结构,以适应市场经济的要求。
第四、股权转让方式的规范:新《公司法》对国有企业的股权转让方式进行了规范,这有助于保护国有资产的安全和增值,同时也促进了国有企业的市场化改革。
第五、审计委员会承担监事会职能:新《公司法》规定,在国有独资公司中设置由董事组成的审计委员会行使监事会职权的情况,不设监事会或者监事,这一变化有助于提高国有企业的财务透明度和监督效率。
第六、对外投资身份限制的放宽:新《公司法》放宽了公司对外投资身份的限制,这对国企的重组整合和资本运营具有重要意义,有助于国有企业更好地参与市场竞争和国际合作。
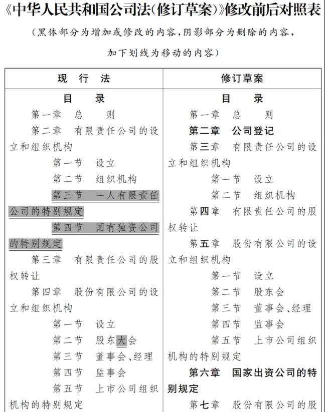
附:新《公司法》修改前后对照表


注:详表请咨询小编获取(免费资料),咨询时注明:获取免费《公司法》修改前后对照表
分享到:
在线咨询
上门义诊