二十届三中全会核心要点
发表时间:2024-07-22
字号:
A
A
A

二十届三中全会核心要点与十八届三中全会对比-1

二十届三中全会核心要点与十八届三中全会对比-2

二十届三中全会核心要点与十八届三中全会对比-3

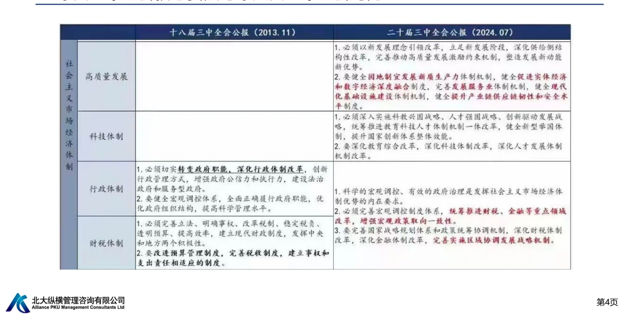
二十届三中全会核心要点与十八届三中全会对比-4

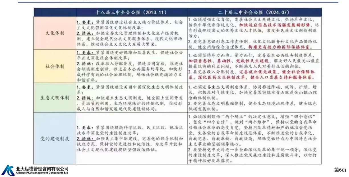
二十届三中全会核心要点与十八届三中全会对比-5

上一篇文章:北大纵横发布《2024年新质生产力发展研究白皮书》
下一篇文章:北大纵横大事记(202406)


